外部メモリ起動機能

$Date: 2025/07/18 15:32:42 $


概要

本機能によって、USBメモリやmicroSDカードなどの外部メモリに格納されているファームウェアファイルや設定ファイルで、ルーターを動作させることができます。

本機能は工場出荷状態で有効ですので、外部メモリをルーターに接続してルーターの電源を投入するだけで利用できます。

本機能を用いると、ルーター設置場所での設置作業を大幅に省くことができます。
本体に直接ログインなどして設定作業を行うことなく、あらかじめ設定ファイルが格納された外部メモリをルーターに接続して起動するだけで、設置作業が完了します。

さらに、ルーターを外部メモリに格納されたファイルで動作させておくと、代替機での運用に切り替えるときも、代替機に外部メモリを差し替えるだけで、迅速に代替機での運用を開始できます。

外部メモリが差し込まれた状態でルーターの電源が入っている時、外部メモリボタンとDOWNLOADボタンを同時に3秒以上押下することでも、外部メモリに格納されているファイルで起動できます。この場合は外部メモリ内のファイルが本体内蔵の不揮発性メモリ(内蔵フラッシュROM)にコピーされます。

外部メモリの基本的な使用方法やSYSLOGメッセージの詳細については、外部メモリの利用の資料をご参照ください。

FUNCボタンが搭載された機種を使用する場合は、DOWNLOADボタンをFUNCボタンに読み替えてください。


注意事項

本機能では、外部メモリを認識するために内蔵フラッシュROMのファームウェアと設定ファイルを使用します。本機能を利用する場合には、内蔵フラッシュROM内の設定ファイルで、usbhost useあるいはsd useコマンドとexternal-memory boot permitコマンドがonに設定されていることを確認してください(これら全てのコマンド共に初期値はonです)。

内蔵フラッシュROMの設定ファイルに、usbhost useあるいはsd useコマンドとexternal-memory boot permitコマンドをoffにしておくと、本機能の使用を禁止することができます。

外部メモリのファイルで動作している時には、ファームウェアのバージョンアップ先や設定内容の保存先が外部メモリのファイルになります。


対応機種とファームウェアリビジョン

ヤマハルーターでは、以下の機種およびファームウェアで、外部メモリ起動機能をサポートしています。

機種 ファームウェア
RTX840 すべてのリビジョン
RTX3510
RTX1300
RTX1220
RTX830
NVR510
NVR700W
RTX1210
RTX5000
RTX3500
FWX120
RTX810
NVR500
RTX1200

詳細

外部メモリのファイルから起動する

ファームウェアファイルと設定ファイルを用意します。ファームウェアファイル名、設定ファイル名はそれぞれ"機種名.bin"、"config.txt"として外部メモリ内に格納してください。これらのファイルを外部メモリ内から検索して読み込みます。

以下の方法でも外部メモリ内にあるファームウェアファイルと設定ファイルでルーターを 動作させることができます。

読み込まれるファイルのファイル名はexternal-memory exec filenameコマンド、external-memory config filenameコマンドで変更することができます。工場出荷状態では、以下のように設定されています。

RTX840, RTX3510, RTX1300, RTX1220, RTX1210, RTX1200, RTX830, RTX810,
FWX120, NVR700W, NVR510
RTX3500, RTX5000 NVR500
ファームウェアファイル *:機種名.bin sd1:機種名.bin *:/機種名.bin
設定ファイル *:config.rtfg,*:config.txt sd1:config.rtfg,sd1:config.txt *:/config.rtfg,*:/config.txt

ファイルは外部メモリ内から自動検索されます。詳細については外部メモリの利用の資料をご参照ください。
ファイル名を変更する場合は下記の説明を参照してください。

外部メモリのファイルから起動していることを確認する

外部メモリ内のファイルで起動が完了した場合、本体LEDの点滅により起動完了をお知らせします。LEDの点灯パターンについてはこちらを参照ください。
外部メモリ内の設定ファイルにalarm startupコマンドを設定しておくことで、起動時にブザーを鳴らすことができます。
これらによって、外部メモリ内の設定ファイルで起動したことを確認することができます。

また、show environmentコマンドやGUIのトップページでも、動作中のファームウェアと設定ファイルを確認することができます。

    RTX1200 BootROM Ver. 1.00
    RTX1200 Rev.10.01.01 (Wed Oct 1 15:00:00 2008)
      main:  RTX1200 ver=a0 serial=X00000321 MAC-Address=00:a0:de:07:fc:bd
    CPU:   6%(5sec)   6%(1min)   6%(5min)    メモリ: 7% used
    実行中ファームウェア: usb1:/rtx1200.bin
    実行中設定ファイル: usb1:/config.txt
    RTX1200 BootROM Ver. 1.00
    RTX1200 Rev.10.01.01 (Wed Oct 1 12:00:00 2008)
      main:  RTX1200 ver=a0 serial=X00000321 MAC-Address=00:a0:de:07:fc:bd
    CPU:   6%(5sec)   6%(1min)   6%(5min)    メモリ: 7% used
    実行中ファームウェア: sd1:/rtx1200.bin
    実行中設定ファイル: sd1:/config.txt

外部メモリ内のファームウェアで動作しているときにリビジョンアップをする場合、ファームウェアの保存先の指定方法により、リビジョンアップされるファームウェアが異なります。

指定する保存先 Windowsでのコマンド例(コマンドプロンプト) リビジョンアップされるファームウェア
exec tftp -i 192.168.100.1 put rtx1200.bin exec 実行中のファームウェア
=外部メモリ内のファームウェア
exec0 tftp -i 192.168.100.1 put rtx1200.bin exec0 内蔵フラッシュROMのexec0エリアのファームウェア
exec1 tftp -i 192.168.100.1 put rtx1200.bin exec1 内蔵フラッシュROMのexec1エリアのファームウェア

外部メモリから読み込まれるファイルのファイル名を変更する

外部メモリ内のファイルで起動するとき、工場出荷状態ではファームウェアファイルとして"機種名.bin"、設定ファイルとして"config.rtfg"(暗号化されている場合)あるいは"config.txt"が外部メモリから読み込まれます。このファイル名は、external-memory exec filenameコマンド、external-memory config filenameコマンドで変更することができます。

    # external-memory exec filename sd1:rtx1200_tokyo.bin
    # external-memory config filename sd1:config_tokyo.txt
    # save 0

起動の最初は内蔵フラッシュROMのファームウェアと設定ファイルを使って外部メモリを認識し、ファイルを検索します。
したがって、これら検索対象を指定する設定は、内蔵フラッシュROMの設定ファイルに保存する必要があります

外部メモリの設定ファイルで動作している状態でsaveコマンドを実行すると、設定内容は外部メモリの設定ファイルに上書きされます。
saveコマンドで、保存先のファイル名を指定することで(上の例の場合内蔵フラッシュROMの設定ファイル0)、外部メモリの設定ファイルで動作している状態でも、設定内容を内蔵フラッシュROMに保存することができます。

セキュリティ

外部メモリ内の設定ファイルをPCなどで見られないようにするために、設定ファイルを暗号化しておくことができます。暗号化された設定ファイルからも起動することが可能です。

RT-FileGuardなどでパスワードを指定して暗号化した設定ファイルは、復号時にもそのパスワードを指定する必要があります。
    例)パスワード"password"で暗号化された"config.rtfg"で起動する場合、以下の設定が設定ファイルに必要
      external-memory config filename *:config.rtfg 0 password

また、一旦ヤマハルーターに設定を入れてcopy configコマンドで外部メモリに暗号化保存する方法では、パスワードを利用せずに暗号化することができます。この方法で暗号化すると、パスワードを指定しなくても工場出荷状態の機器に対してそのまま暗号化された設定ファイルを適用することができます。

以下の手順にしたがって設定ファイルを暗号化します。

  1. ルーターのコンソール上、あるいはPC上で設定ファイルを作成します。
  2. PC上で設定ファイルを作成した場合はその設定ファイルをルーターに入れます
    (TFTPでPUTするか、外部メモリを使用してコピーします)

  3. ルーターに入れた設定を外部メモリに暗号化して保存します。このときパスワードは設定しません。
    例として暗号アルゴリズム"aes256"を選択する場合のコマンド例を示します。
    # copy config 0 sd1:config aes256
  4. SDメモリにconfig.rtfgという暗号化されたファイルが作成されます。
こうして作成された暗号化ファイルを格納した外部メモリを使って、ルーターを動作させることができます。
copy configコマンドについて詳しくは外部メモリファイルコピー機能の資料をご参照ください。

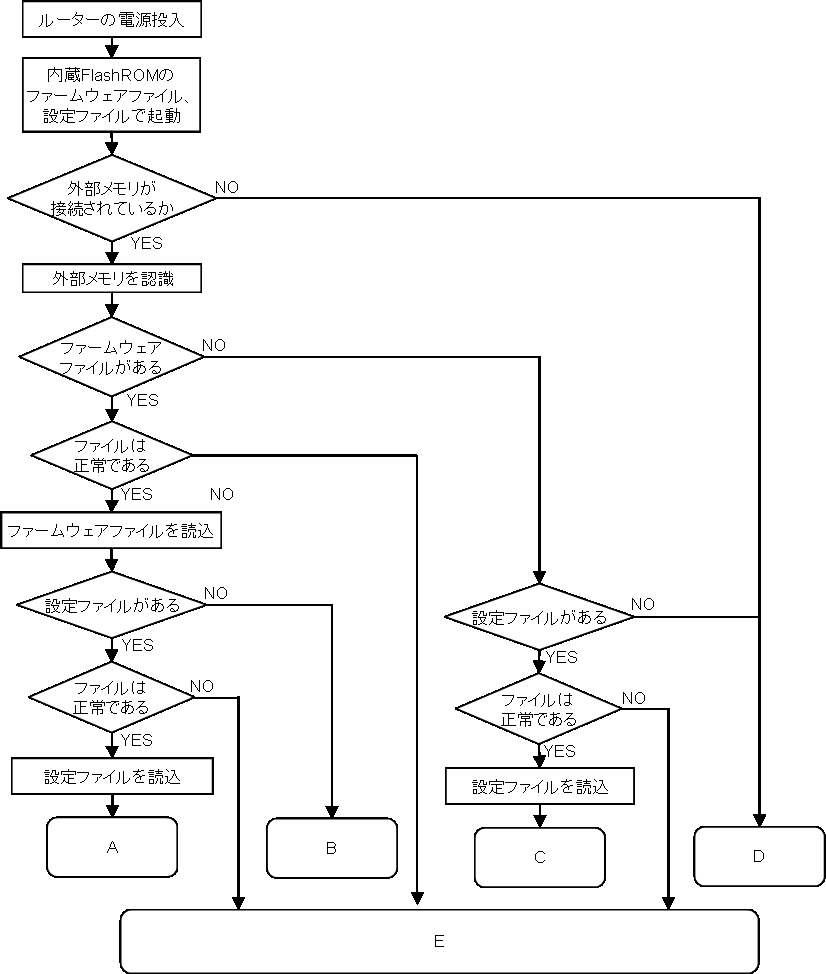
起動シーケンス

ルーターの起動シーケンスは以下のようになります。

起動シーケンス
外部メモリの状態起動ファイル
A 外部メモリ内にファームウェア、設定ファイルが存在 外部メモリ内のファームウェアファイル、設定ファイルで起動
B 外部メモリ内にファームウェアファイルのみ存在 外部メモリ内のファームウェアファイル、内蔵フラッシュROMの設定ファイルで起動
C 外部メモリ内に設定ファイルのみ存在 内蔵フラッシュROMのファームウェアファイル、外部メモリ内の設定ファイルで起動
D 外部メモリ内にファームウェアも設定ファイル存在しない、存在するが開けない、もしくは外部メモリが挿入されていない 内蔵フラッシュROMのファームウェアファイル、設定ファイルで起動(通常起動と同じ)
E 外部メモリ内にファームウェアファイルまたは設定ファイルが存在するが不正なファイルである エラーメッセージを表示し、ルーターは起動しない

起動時に伴う動作を以下に示します。

  1. まず内蔵フラッシュROM内のファームウェアファイルと設定ファイルで起動します。
    ファームウェア多重機能、設定ファイル多重機能対応機種の場合はset-default-exec/set-default-configで設定されているものが読み込まれます。
  2. 外部メモリを認識したとき、"ピポッ"とアラームが鳴ります。
  3. 外部メモリ内のファイルを検索します。
  4. 外部メモリ内のファイルを検索中は以下のメッセージが表示されます。外部メモリLEDが点滅します。
    microSDを検索中 : Searching files in microSD...
    USBメモリを検索中: Searching files in USB Memory...
  5. 検索が終了すると"Done."が表示されます。
  6. 検索時間の制限時間に達した場合は"Canceled by timeout"と表示し、ファイルは見つからなかったものとします。
  7. A、B、C、Dのいずれかの起動が完了するまでコマンド入力などの操作はできません。
  8. A、B、Cのいずれかの起動が完了すると本体LEDが3回点滅します。
  9. Eの場合、コンソールとログにエラーメッセージが出力され、本体LEDが点滅を続けます。

LEDの点灯パターン

外部メモリ内のファイルで起動が完了した場合は以下のLEDが3回点滅します。

機種 LED
RTX840 microSD, USB
RTX3510 microSD, USB, FUNC
RTX1300 microSD, USB, DOWNLOAD
RTX1220 microSD, USB, DOWNLOAD
RTX1210 microSD, USB, DOWNLOAD
RTX1200 microSD, USB, DOWNLOAD
NVR500 microSD, USB1, USB2
NVR700W microSD, USB
NVR510 microSD, USB
RTX830 microSD, USB
RTX810 microSD, USB
FWX120 microSD, USB
RTX3500 microSD, LAN1〜LAN4
RTX5000 microSD, LAN1〜LAN4

外部メモリ内のファイルが不正なファイルであるために起動できなかった場合、以下のLEDが点滅を続けます。

機種 LED
RTX840 STATUS, microSD, USB
RTX3510 ALARM, STATUS, microSD, USB, FUNC
RTX1300 ALARM, STATUS, microSD, USB, DOWNLOAD
RTX1220 ALARM, STATUS, microSD, USB, DOWNLOAD
RTX1210 ALARM, STATUS, microSD, USB, DOWNLOAD
RTX1200 ALARM, STATUS, microSD, USB, DOWNLOAD
NVR500 WAN(橙), microSD, USB1, USB2
NVR700W STATUS, microSD, USB
NVR510 STATUS, microSD, USB
RTX830 STATUS, microSD, USB
RTX810 STATUS, microSD, USB
FWX120 STATUS, microSD, USB
RTX3500 ALM, microSD, LAN1〜LAN4
RTX5000 ALM, microSD, LAN1〜LAN4

コマンド仕様

external-memory config filename、external-memory exec filenameコマンドについては、外部メモリファイルコピー機能の資料をご参照ください。

[EOF]